广西大学外国语学院学生会改革情况
为落实共青团中央、教育部、全国学联联合下发的《关于推动高校学生会深化改革的若干意见》,接受广大师生监督,现将我院截至2021年11月学生会改革情况公开如下。
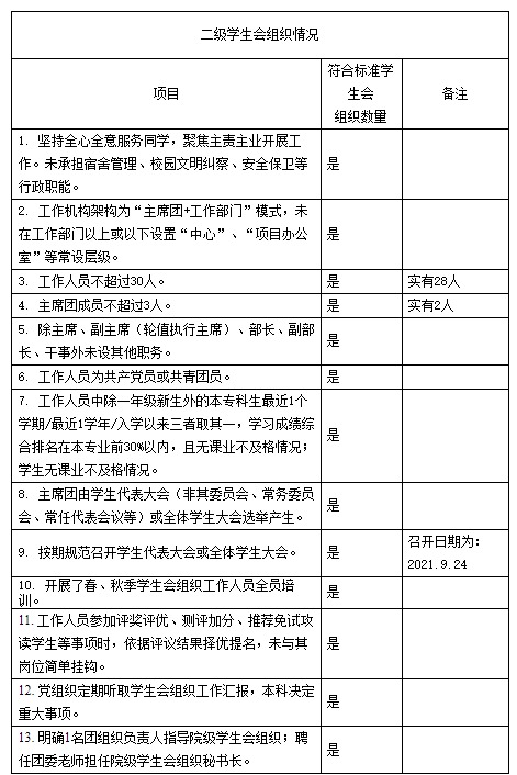
一、改革自评表
二、《广西大学外国语学院学生会章程》
三、广西大学外国语学院学生会工作机构组织架构图
四、广西大学外国语学院学生会组织工作人员名单
五、广西大学外国语学院学生会主席团成员候选人产生办法及选举办法
六、广西大学外国语学院学生代表大会召开情况
七、广西大学外国语学院学生代表大会代表产生办法
八、广西大学外国语学院团委指导学生会主要责任人
一、改革自评表

二、广西大学外国语学院学生会章程(草案)
第一章 总则
第一条 广西大学外国语学院学生会是由广西大学外国语学院党委领导、共青团广西大学外国语学院委员会和广西大学学生会具体指导下的学生群众组织。
第二条 本会的宗旨是,坚持以马克思列宁主义、毛泽东思想、邓小平理论、“三个代表”重要思想、科学发展观、习近平新时代中国特色社会主义思想为指导思想,贯彻执行党和国家有关方针政策,全心全意服务同学,引导和促进学生德、智、体、美、劳全面发展,成为中国特色社会主义事业的合格建设者和可靠接班人。
第三条 本会的基本任务
(一) 坚持中国共产党的领导和中国共产主义青年团的指导,团结和引导全院学生拥护党、拥护社会主义,服务祖国、服务人民,为培养热爱祖国、适应中国特色社会主义事业要求的合格人才做出积极贡献;
(二) 发挥桥梁和纽带作用,加强学校、学院各部门与学生之间的沟通与联系,积极参与学校、学院的教学改革和民主管理,及时了解和反映广大学生的建议、意见和要求,代表和维护全院学生的正当权益;
(三) 倡导和组织学生广泛开展学术交流、社会实践、文化娱乐、体育锻炼等多方面的活动,着力营造优良的学风和院风;
(四) 加强本院学生之间以及与其他院系学生之间的交流,促进学生与社会各界的相互了解与合作。
第四条 本会一切活动以《中华人民共和国宪法》为最高准则,以校纪校规为准绳。
第五条 本会实行民主集中制的组织原则。
第二章 会员
第六条 凡取得广西大学外国语学院学籍并承认本会章程的在读学生均为本会成员。全体会员一律平等,享有本章程规定的各项权利,同时应承担本章程规定的各项义务。
第七条 会员的基本权利
(一) 通过符合本会章程规定的民主程序,讨论和决定本会的重大事务;
(二) 通过正当途径,对本会工作提出意见、建议和要求,并对本会工作进行监督;
(三) 参加本会组织的各种活动;
(四) 享受本会提供的各项服务;
(五) 选举权和被选举权。
第八条 会员的基本义务
(一) 坚持四项基本原则,拥护党的路线、方针和政策;
(二) 遵守国家法律、法规和学校的各项规章制度;
(三) 遵守本会章程,执行本会决议,积极参加本会组织的各项活动,努力完成本会交予的任务。
第三章 组织和职权
第九条 广西大学外国语学院学生会按照民主集中制的原则,在学院党委领导、学院团委和广西大学学生会具体指导下,依照国家法律和学生会章程,独立开展工作。
第十条 本会的最高权力机构是广西大学外国语学院学生代表大会。代表大会每年召开一次,在特殊情况下,由现任学生会主席团决定,并报院党委批准后,提前或推迟举行。学生代表大会行使下列职权:
(一) 审议上一届学生会工作报告;
(二) 讨论和决定本会的工作方针和任务;
(三) 制订或修订本会章程;
(四) 选举产生新一届学生会主席团;
(五) 讨论、决定应当由学生代表大会决议的其他重大事项。
第十一条 广西大学外国语学院学生会主席团在广西大学外国语学院学生代表大会闭会期间行使职权,对广西大学外国语学院学生代表大会负责并报告工作。
第十二条 广西大学外国语学院学生会主席团须由广西大学外国语学院学生代表大会选举产生,成员不超过3人,实行主席团集体负责制。设执行主席,负责召集会议、牵头日常工作。主席团分工由主席团与指导部门共同协商产生,报院党委批准决定。
第十三条 广西大学外国语学院学生会主席团行使下列职权:
(一) 在广西大学外国语学院学生代表大会闭会期间,执行代表大会决议,决定学生会的重大事项;
(二) 组织召开广西大学外国语学院学生代表大会;
(三) 制定和审议广西大学外国语学院学生会的学年工作计划,主持日常工作;
(四) 在院团委的指导下确定广西大学外国语学院学生会机构设置,任免各工作部门的组成人员,各工作部门负责人原则上不超过3人;
(五) 代表广西大学外国语学院学生会参加学校有关会议,参与学校的决策与管理。
第十四条 广西大学外国语学院学生会工作人员原则上不超过30人,工作部门不超过7个。
第四章 工作部门
第十五条 广西大学外国语学院学生会设秘书处、学习部、生活心理部、体育部、资助部、纪检部、新媒体中心7个工作部门。
第十六条 秘书处工作职责
(一) 以协助团委学生会常委处理团学事务为中⼼,管理年级群以及班⻓群;
(二) 使用官 Q“外院⼩秘书”发布各类通知;
(三) 做好外院与其他学院、学院与学生之间的沟通工作,促进学生会各项⼯作顺利开展。
第十七条 学习部工作职责
(一) 主要负责⼀切与学习学术有关的事务,筹办各项学术活动和竞赛;
(二) 促进学院学风建设,营造良好学术氛围;
(三) 及时了解和反馈学生在学习上的问题和要求,为学生和老师构建沟通的桥梁。
第十八条 生活心理部工作职责
(一) 负责协助心理中⼼进⾏⼼理监控,每月心理排查;
(二) 对⼼理委员进⾏培训,推荐相关书籍、电影;
(三) 做好后勤工作,定期检查宿舍。
(四) 在学院各大型活动中购买物资,协助校会进⾏优秀宿舍评比并发放⽣活补贴。
第十九条 体育部工作职责
(一) 负责协助主席团完成日常事务,严密配合各部门开展各项工作;
(二) 负责承办、组织学生参加学校和学院各类体育活动。
第二十条 资助部工作职责
(一) 主要负责协助贫困生⼊库以及管理的各项⼯作;
(二) 协助老师评定奖助学⾦;
(三) 为贫困生安排勤工助学岗位。
第二十一条 纪检部工作职责
(一) 负责学院学生的各项活动宣传,紧密配合学生会各部门所开展的活动;
(二) 负责宿舍的晚点名工作;
(三) 同时负责各项活动中签到、纪律、秩序的维持;
(四) 统计放假期间离校与返校的⼈员情况。
第二十二条 新媒体中心工作职责
(一) 负责微博和官Q的日常运转,及时报道的学院发生重大新闻事件;
(二) 负责外院官方公众号推送;
(三) 负责各大体育赛事、学院技能文化⽐赛、学院晚会的宣传和海报制作;
(四) 负责重要节日的海报设计等平面设计。
第五章 工作人员
第二十三条 基本要求
(一) 具有良好的思想政治素质,忠诚于党的教育事业,全心全意服务同学;
(二) 刻苦学习,学业成绩优秀,科研成果突出;
(三) 密切联系群众,具有较好的群众基础;
(四) 积极开展批评和自我批评。
第二十四条 工作人员选拔面向全院同学,选拔过程公开透明、公平竞争,确保广大同学的知情权、参与权。选拔结果进行公示,接受广大同学监督。
第二十五条 从政治态度、道德品行、学习情况、工作成效、 纪律作风等维度设置评价考核指标,定期对各级学生会组织工作人员进行考核,考核评价及意见作为工作人员任免的重要依据。
第二十六条 对于无法正常完成学业的、考核不合格的、违法违纪的以及其他无法正常履行职责的工作人员,应按照规定和程序予以劝退、免职或罢免。
第二十七条 对于同学满意、业绩突出的工作人员,其开展学生工作的表现可作为推荐实习、就业和评优推优的重要参考。
第六章 附则
第二十八条 本章程自通过之日起施行。
第二十九条 本章程的解释权归广西大学外国语学院学生会所有。
广西大学外国语学院学生会
2021年11月
三、广西大学外国语学院学生会
工作机构组织架构图

四、广西大学外国语学院学生会
工作人员名单


*最近1个学期/最近1学年/入学以来学习成绩综合排名(新生不需填写)
五、广西大学外国语学院第二十五次学生代表大会
主席团候选人产生办法
第一条 候选人根据个人意愿报名、经学院团委全体会议讨论推荐后,报学院党委、校学生会确定候选人名单。
第二条 候选人在指定时间内填写并提交候选人竞选表,逾期视为自动放弃参选资格。
第三条 候选人应符合下列条件:
(一) 具有广西大学外国语学院学籍的在读学生;
(二) 政治面貌为共产党员或共青团员,具有坚定正确的政治方向,坚持党的基本路线;
(三) 品行端正,团结同学,工作能力强,乐于服务广大同学,能代表广大同学利益;
(四) 学习成绩优异,入学以来未有过课程不及格情况;
(五) 遵纪守法,遵守校规,入学以来未受过任何纪律处分;
第四条 对不符合上述条件的候选人,以及在竞选期间采取不正当手段或发表不正当言论引起恶劣后果的候选人,学生代表大会候选人考评小组有权撤销其参选资格。
第五条 本办法解释权归学生代表大会候选人考评小组。
广西大学外国语学院
第二十五次学生代表大会候选人考评小组
2021年9月
广西大学外国语学院第二十五次学生代表大会
主席团选举办法
为保证本次学生代表大会的选举工作能够顺利开展,根据《学联学生会组织改革方案》、《高校学生代表大会工作规则》、《关于推动高校学生会(学生会)深化改革的若干意见》、《广西大学学生会章程》等有关规定及选举工作的具体情况,特制定如下选举细则:
一、 广西大学外国语学院第二十五届学生会主席团由广西大学外国语学院第二十五次学生代表大会选举产生,选举工作由本次学生代表大会主席团主持。
二、 广西大学外国语学院第二十五次学生代表大会筹备委员会根据《广西大学外国语学院学生会章程》规定及考评小组推荐,确定广西大学外国语学院第二十五届学生会主席团候选人2名,提交大会投票选举,选出广西大学外国语学院第二十五届学生会主席团3名。
三、 广西大学外国语学院第二十五次学生代表大会必须有三分之二(含)及以上的代表出席,方能进行选举。选举一律采用无记名投票的方式。
四、 选票上的候选人名单按照姓氏笔画为序进行排列。
五、 出席广西大学外国语学院第二十五次学生代表大会的正式代表均有选举权。因故未出席会议者,不能委托他人代为投票。选举人有权对选票上的候选人投赞成票或不投赞成票,也可以弃权。投不赞成票时可以另选他人,弃权后不能再另选他人。
六、 正式代表在选票上行使选举权利,对选票上的候选人投赞成票的,在该候选人姓名下方的“选举意见”空格内“不做任何标记”;投反对票的,在该候选人姓名下方的“选举意见”空格内画“×”;表示弃权的,在该候选人姓名下方的“选举意见”空格内画“○”。如另选他人,在选票空格内写上另选人的姓名,同时否决选票上相应数额的候选人,在其姓名下方的“选举意见”空格内画“×”。选票上选举人数等于或少于3名为有效选票,超过3名的为无效票。
七、 填写选票一律用钢笔或中性笔,填写符号要准确,字迹要清楚。注意保持票面整洁,选票出现涂改、无符号标记、姓名辨认不清的情况视为无效。
八、 主席团候选人必须获得实到代表半数以上的赞成票方可当选。如果得票超过半数以上的候选人多于应选名额,则以得票多少为序,取够应选名额为止。如果遇到应选名额的最后一位有两位以上得票相等,不能确定当选人时,就得票数相等的候选人,重新选举确定。
九、 投票前,总监票人要认真准确清点到会正式代表人数并报大会秘书长,发票前由总监票人当众开启票箱检查。
十、 投票次序:总监票人—监票人—总计票人—计票人—各代表团代表。投票时听从选举工作主持人指挥,投票完毕请回到原位就坐。经工作人员验票,如票数等于或少于投票人数,选举有效,否则选举无效。
十一、 计票完毕,由总计票人向大会主席团报告选举结果,并由大会执行主席向大会全体代表公布产生的广西大学外国语学院第二十五届学生会主席团名单。
十二、 本办法经广西大学外国语学院第二十五次学生代表大会预备会议通过后生效。
广西大学外国语学院
第二十五次学生代表大会筹备委员会
2021年7月
六、广西大学外国语学院学生代表大会召开情况
2021年9月24日晚,广西大学外国语学院第二十五次学生代表大会在第六教学楼204教室召开。外国语学院党委副书记肖克宁老师、学工组柯威老师、学工组欧阳舟老师、校学生会代表执行主席原哲宇以及九位兄弟学院学生会代表执行主席应邀出席本次大会。
本次代表大会预备会议由外国语学院学生会执行主席胡梦雪主持。大会筹备委员会为会议的顺利召开做了充分的前期准备。正式会议开始前,筹备委员会成员对大会的筹备工作和参会代表资格审查情况进行了报告,公开了新一届学生会成员的选举办法,对候选人的产生经过作出详细说明,同时公布了正式会议议程。
根据大会代表阐述办法,本次大会的代表在各班级组织下通过民主选取产生,并通过本次代表资格审查小组的审查。在这些代表中,有长期参加学生工作的同学,也有长期以来一致关心、支持学校、学院建设和学生工作的普通同学。他们具有坚定的政治立场,能够积极拥护党的正确领导,正确贯彻党的路线、方针、政策,学习成绩良好,工作认真负责,在同学中有较高的威信,完全能履行代表的职责。会议审议通过了广西大学外国语学院第二十五次学生代表大会主席团和秘书长名单和本次会议总监票人、监票人和总计票人、计票人名单,并公布了学生代表大会选举办法和关于候选人的产生经过的说明,经现场代表审议无异议后,进入正式会议流程。
广西大学外国语学院第二十五次学生代表大会主持人苏李彬同学宣布大会开幕,全体参会代表起立,齐唱中华人民共和国国歌。

(老师、嘉宾及全体参会)
在振奋人心的国歌旋律结束后,由广西大学外国语学院学生会执行主席胡梦雪同学作《广西大学外国语学院第二十四届学生会工作报告》。胡梦雪同学首先对莅临本次大会的老师、嘉宾以及同学表示由衷的感谢,对外国语学院学生会成员们在过去一年里的辛勤付出表示由衷的感谢。在学院党委的正确领导和学院团委的具体指导下,在全院学生同学们的大力支持下,我院第二十四届学生会始终坚持以习近平新时代中国特色社会主义思想为指导,注重思想引领,提高政治站位;深化改革措施,规范研会制度;强化价值导向,服务同学需求;加强宣传工作,拓宽媒体矩阵。此外,胡梦雪同学对下一届的学生会工作做出了展望,希望新一任学生骨干队伍继续强化思想引领,引领力上进一步加强;强化改革措施,稳步推进研会组织改革;强化人才培养,打造外院特色精品活动。同时希望各位与会代表在未来的一年里履行代表职责,行使代表权利,未来能一如既往地支持新产生的第二十五届学生会的各项工作,为学院开创更加美好的未来做出贡献。
参会代表审议通过《广西大学外国语学院学生会章程(草案)》后,外国语学院学生会第二十五届主席团成员候选人依次上台发表竞选演讲。经各代表投票、大会委员会计票员计票及最终宣读选票结果,本会议经选举产生了广西大学外国语学院第二十五届学生会主席团,李晨曦、方嘉力同学当选外国语学院第二十五届学生会主席成员。

(第二十四、二十五届主席团成员合影)
新一届学生会主席团执行主席李晨曦同学宣读倡议书:“全体学生要坚定理想信念,贡献青春力量;树立高尚情操,塑造自主风尚;丰富知识储备,练就过硬本领;焕发奋进激情,肩负历史使命。”
外国语学院党委副书记肖克宁老师最后作出总结发言。肖老师首先对过去一年学生会的辛苦工作给予了充分的肯定并表示感激,同时对新一届的学生会成员表示热烈的欢迎。肖老师谈到,学生工作具有一定的挑战性,距离尽善尽美还有很长的路要走,需要大家一起摸索着前进。推进建设双一流高校,改革是从上到下、从里到外的,今后的工作将会更加规范,制度化,也将有更高的要求。

(外国语学院党委副书记肖克宁老师致辞 )
广西大学外国语学院第二十五次学生代表大会在掌声中圆满结束。广西大学外国语学院新一届学生会必将脚踏实地、团结进取、锐意创新,勇敢地做走在时代前列的奋进者、奉献者,以优良的品德、执着的信念、丰富的知识和过硬的本领,在推进外国语学院建设为校内一流学院,广西大学建设成为特色鲜明的国内一流综合性本科大学的进程中贡献青春力量。
七、广西大学外国语学院第二十五次学生代表大会
代表推选办法
根据《加快和改进新时代学联学生会工作实施方案》、《关于推动高校学生会(学生会)深化改革的若干意见》、《普通高等学校学生(学生)代表大会工作规定》等文件要求,为保证会议组织和召开的广泛性和代表性,奠定我院第二十五次学生代表大会顺利召开的基础,现制定我院第二十五次学生代表大会代表推选办法:
第一条 学生代表的基本条件
(一) 在广西大学外国语学院注册的中国国籍全日制在校学生,满足以下条件的,均可当选为本次大会代表:
(二) 拥护中国共产党的领导,热爱祖国,热爱人民,坚持四项基本原则,具备良好的思想政治素质。
(三) 遵守国家法律法规、校纪校规和院纪院规,在校期间未受过任何违纪处分,无不良记录。
(四) 团结同学,能代表学院学生的利益,积极收集学院学生的意见并反馈研会,乐于服务同学,有良好的群众基础。
(五) 学习态度端正,学习成绩良好,无挂科或作弊记录。
(六) 会议期间能够保证全程参与学生代表大会所有议程,并认真参与代表团分组讨论和选举工作。
第二条 学生代表的基本权利
广西大学外国语学院学生代表大会代表具有以下基本权利:
审阅院研代会相关会议文件,了解参与院研代会的筹备工作,听取院研代会筹备工作报告,并对相关情况进行表决。
(一) 听取和讨论广西大学外国语学院研会工作报告,并对相关工作提出意见和建议。
(二) 对学院的学生教育管理服务工作及为院学生会工作提出建议。
(三) 选举广西大学外国语学院新一届主席团成员。
(四) 对广西大学外外国语学院学生各职能机构及工作人员提出批评和建议。
(五) 代表应享有的其他权利。
第三条 学生会代表的基本义务
广西大学外国语学院学生代表大会代表具有以下基本义务:
(一) 遵守国家法律法规、学校规章制度和《广西大学外国语学院学生会章程》,维护广西大学外国语学院的声誉和利益。
(二) 全程参加院研代会相关会议,遵守和执行院研代会的决议,支持院研代会的相关工作。
(三) 收集学院学生对于院学生会工作、对于学院学生会教育管理服务工作的意见和建议,并通过院学生会向有关部门反映。
(四) 不得损害集体和其他代表的合法权利。
(五) 代表身份应履行的其他义务。
第四条 学生代表名额与构成
(一) 按照外国语学院各学生班级全日制在读学生总人数1%的比例,对代表名额进行分配,选举代表构成班级代表团。
(二) 各班级代表团中,院研会组织工作人员中的学生代表不超过40%,女性代表不少于25%;应有一定数量的少数民族代表。
第五条 学生代表产生办法
(一) 院学生大会代表推选工作由各学生班级自行组织开展。
(二) 各选举单位在学院党委的领导、学院团委的领导下,按分配名额自主报名与酝酿提名。最终人选由学院团委和院研会组成的第二十五次学生代表大会代表资格审查小组组织考察产生。
(三) 最终人选产生后,应以班级为单位通过各学生班级内部QQ群、微信群等新媒体平台予以公示三天,以保障我院学生广泛知晓和了解。
广西大学外国语学院
第二十五次学生代表大会筹备委员会
2021年9月
八、广西大学外国语学院团委指导学生会主要责任人
